资讯
-
国际大中华经贸促进会新疆代表处获批成立
ICEAA要闻:国际大中华经贸促进会新疆代表处获批成立,架起粤港澳与中亚合作新桥梁 【一带一路看新疆】当前,粤港澳大湾...
资讯作者: tang123
02025-09-15 22:15:44
-
岐黄薪火传盛世,杏林春暖颂华诞 中华名医---闻树忠
在中华民族五千多年的文明史中,中医药作为传统文化的重要组成部分,一直承担着守护人民健康、承载民族智慧的使命。从...
资讯作者: tang123
02025-09-15 16:04:18
-
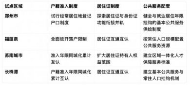
深化户籍制度与土地制度改革
深化户籍制度与土地制度改革 要素市场化配置改革的突破与孟晓苏视角的启示 2025年9月8日国务院发布《关于全国部分地区要...
资讯作者: 王建力
02025-09-14 22:28:08
-
《陆海空中国象棋》“飞儿公主杯”棋超赛赤峰站盛大启动
传统棋艺焕新彩 文旅融合谱新篇:《陆海空中国象棋》飞儿公主杯棋超赛赤峰站盛大启动 文/图 来源/美丽中国行网 (内蒙古...
资讯作者: 华夏观察
02025-09-14 18:24:58
-
王金才——中华国粹最具代表性艺术家
王金才中华国粹最具代表性艺术家 华夏文明五千载薪火绵延,孕育出颗颗璀璨的国粹明珠。国学,千年智慧凝结而成的活态...
资讯作者: tang123
02025-09-13 17:07:32
-
泰康养老2025年理赔服务半年报发布 42.5亿元赔付,110.8万人次获赔
近日,泰康养老发布2025年理赔服务半年报(以下简称报告)。作为泰康保险集团旗下专业养老保险公司,泰康养老致力于为广大职...
资讯作者: tang123
02025-09-13 17:00:04
-
做给农民看 带着农民干 帮着农民把钱赚
做给农民看、带着农民干、帮着农民把钱赚,在长治市黎城县晋福村的农业生产托管烘储基地里,高处悬挂的红色横幅格外醒...
资讯作者: 张岗强
02025-09-12 15:56:55
-
-
- 1中医文化宣讲系列之 第二

中医文化宣讲系列之 第二讲 关于癌症 大家好! 我们上次讲座后,反响很热烈,不少同学想加我微信,想与我互相交流,对...
- 2端午前夕,孔子与屈原后

通 讯员:王洁 姚望 林子坤 5月23日,端午前夕,孔子第 75 代裔孙孔祥林与屈原后裔屈金星在汨罗江畔欣然邂逅,共祭屈子,...
- 3第四届湖南旅游发展大会

邀请 邀请赛暨屈原酒杯第二届龙舟超级联赛开幕 汨罗融媒体讯(记者 夏凡 周敏 胡清)5月24日上午,第四届湖南旅游发展大...
- 4千年端午情,粽香满汨罗

第 二届汨罗江粽子文化消费季盛大启幕 中国粽,汨罗江。5月24日晚,第二届汨罗江粽子文化消费季主题情景晚会在中国汨罗...
- 5珠峰书院赋

天井藏幽,洞庭之畔;珠峰隐秀,文脉之源。溯乎清道光间,金公潜谷,怀教化之志,筑书院于斯山。青砖黛瓦,曾映书声琅...
- 6铁血荣光,共铸八一魂访

铁血荣光,共铸八一魂访中医传奇人物 当代中医事业奠基人李乘伊院士 荣获担任:中国中医专家委员会常务主席 做一位托起...
- 7八宜八法五位一体创始人

以科学之名,筑健康之基:闻树忠 在健康管理领域的深耕细作 八宜八法五位一体创始人九台华一医院院长 闻树忠 摘要:中医...
- 8【听泉轩微言】第1509期

踩士记 上世纪九十年代初,我老家湘阴县城里,没有公交车交车,除了零星的公务车外,只见自行车和踩士的河流蜿蜒流淌...
- 9抗战胜利80周年系列报道重

抗战胜利80周年系列报道重点推荐国医泰斗当代中医事业奠基人李乘伊院士 荣获担任:中国中医专家委员会常务主席 李乘伊...
- 10一生交给党——周逸群在

周逸群在岳阳及周边的革命活动(精制版) 周逸群,中国共产党优秀党员,杰出的无产阶级革命家,湘鄂西革命根据地和红...



