冰雪为媒 才艺为翼——康巴诺尔冰雪嘉年华“康超达人秀”盛邀全民共赴新春
2025-12-30 16:57
君君
中国发展报道网
中国发展报道网河北讯(通讯员 赵 倞 邢振龙) 当银装素裹的康巴诺尔邂逅热气腾腾的才艺盛宴,一场属于全民的冰雪狂欢即将启帷。作为康巴诺尔“冰雪嘉年华·红火过大年”系列活动的核心亮点——“康超达人秀”将于2026年1月10日至3月3日温情上线,以“中国遗鸥之乡”康保的冰雪盛景为舞台,向全国游客、网红达人及本地居民发出诚挚邀约,零门槛参与即可角逐万元现金大奖与“康保文旅推荐官”荣誉称号,用多元才艺点亮冬日时光。
本次活动由张家口体文旅产业发展集团旗下的张家口旅投文化发展有限公司精心策划打造,活动选址康保县李家营野趣营地冰雪嘉年华雪乡主舞台,每日15:00-16:00准时开演。舞台以冰雪主题舞美+地域文化沉浸体验,专业设备加持,直播全程同步,直播平台投票互动。让每一位参与者都能拥有明星般的展示体验,也让线上观众实时感受冰雪与才艺碰撞的独特魅力。活动打破年龄、职业与才艺形式的限制,声乐、舞蹈、曲艺、乐器、二人台等传统才艺均可登台,特色舞台表演类才艺也能通过“其他”类别申报,真正实现“全民参与、全民狂欢”。
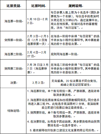
活动报名通道已通过官方微信小程序“康超达人秀”全面开启,无需缴纳任何报名费,只需搜索小程序点击报名入口,填写基础信息即可完成报名。活动每日限报10人,个人和团队报名参加均可(团队参赛视为一个名额),报满截止,每次开放七天的报名权限。每名选手在全程活动中仅可报名一次,重复报名无效。赛事流程层层递进,设置海选赛、突围赛与总决赛三个阶段,兼顾参与广度与竞技深度。规则如下:
丰厚奖励为全民参与注入强劲动力。活动设置多重奖项,总冠军将斩获10万元现金大奖、定制奖杯及“康保文旅推荐官”称号,总亚军与总季军分别可获2万元、1万元现金奖励及同款荣誉认证,当日冠军可获500元现金奖励,所有参赛选手均能获得康巴诺尔冰雪嘉年华成人套票1张,全民投票的评比规则确保公平公正,让大众的喜爱成为才艺最好的注脚,也让赛事充满互动乐趣与悬念。
这个冬天,不必远行寻趣,来康巴诺尔赴一场冰雪与才艺的约会。无论是身怀绝技的民间达人,还是热爱生活的普通民众,都能在这片冰雪舞台上绽放光芒。在微信小程序搜索“康超达人秀”,关注账号后即可参与报名,用才艺赢取万元大奖,以热爱点亮红火新年。让我们相约康保,相约康巴诺尔,在冰天雪地里共享冬日狂欢!
编辑:卢开基 审核:君亚妮
本次活动由张家口体文旅产业发展集团旗下的张家口旅投文化发展有限公司精心策划打造,活动选址康保县李家营野趣营地冰雪嘉年华雪乡主舞台,每日15:00-16:00准时开演。舞台以冰雪主题舞美+地域文化沉浸体验,专业设备加持,直播全程同步,直播平台投票互动。让每一位参与者都能拥有明星般的展示体验,也让线上观众实时感受冰雪与才艺碰撞的独特魅力。活动打破年龄、职业与才艺形式的限制,声乐、舞蹈、曲艺、乐器、二人台等传统才艺均可登台,特色舞台表演类才艺也能通过“其他”类别申报,真正实现“全民参与、全民狂欢”。
活动报名通道已通过官方微信小程序“康超达人秀”全面开启,无需缴纳任何报名费,只需搜索小程序点击报名入口,填写基础信息即可完成报名。活动每日限报10人,个人和团队报名参加均可(团队参赛视为一个名额),报满截止,每次开放七天的报名权限。每名选手在全程活动中仅可报名一次,重复报名无效。赛事流程层层递进,设置海选赛、突围赛与总决赛三个阶段,兼顾参与广度与竞技深度。规则如下:

这个冬天,不必远行寻趣,来康巴诺尔赴一场冰雪与才艺的约会。无论是身怀绝技的民间达人,还是热爱生活的普通民众,都能在这片冰雪舞台上绽放光芒。在微信小程序搜索“康超达人秀”,关注账号后即可参与报名,用才艺赢取万元大奖,以热爱点亮红火新年。让我们相约康保,相约康巴诺尔,在冰天雪地里共享冬日狂欢!
编辑:卢开基 审核:君亚妮
收藏
举报
延伸 · 阅读
- 2025-04-26芜湖高安、小洲小学生走
- 2025-01-25山西银行长治分行联合潞





